. . . using Linux on enterprise and end user desktops
  home  |  news  |  articles  |  forum  |  polls  |  directory

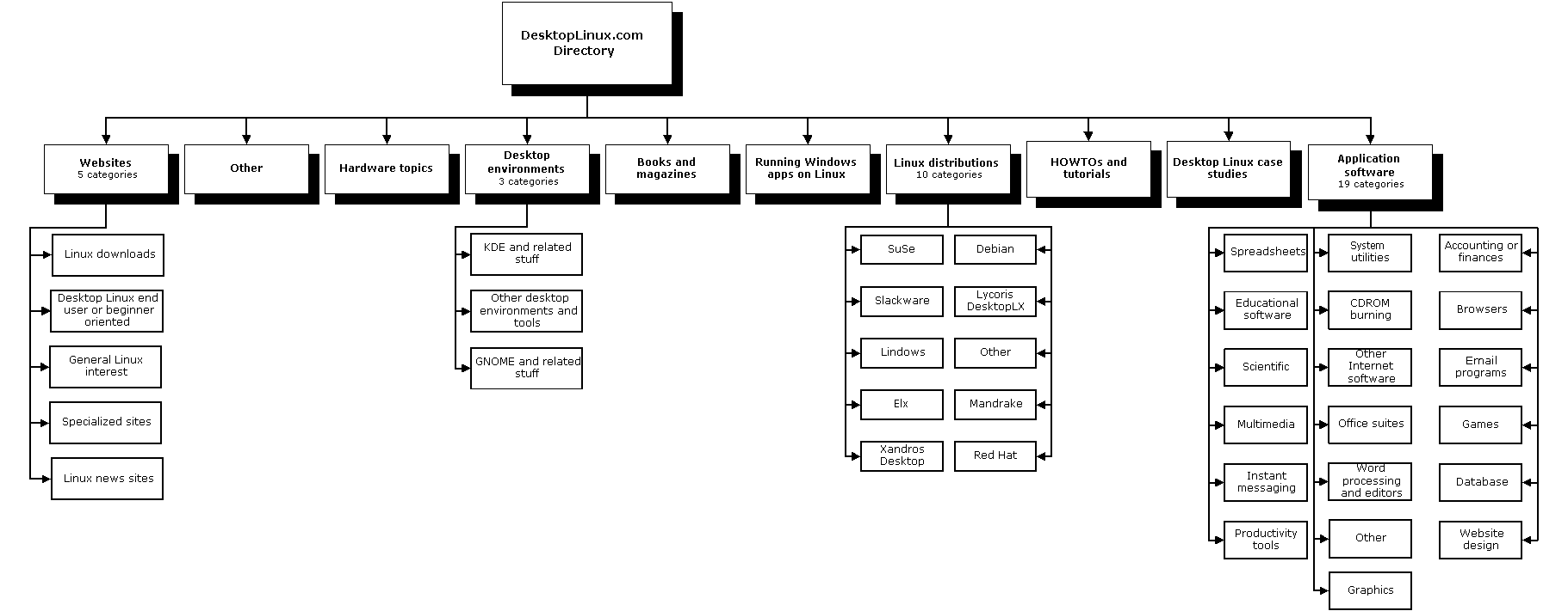
The Desktop Linux Directory

Add a new resource!

Please complete the following form to submit a resource. * indicates required field.
Category *
Resource Name *
Only use alphanumeric characters and blank spaces
Resource URL *
URL of resource (Default = http)
Your name *
Use X to remain anonymous
Your email address *
Use X to remain anonymous
Resource description *
Please provide a brief description. We will edit, as needed.
  


home  |  news  |  articles  |  polls  |  forum  |  directory  |  search  |  about us  |  contact us
 
Use of this site is governed by our Terms of Use and Privacy Policy. Except where otherwise specified, the contents of this site are copyright © 2003-2004 Ziff Davis Publishing Holdings Inc. All Rights Reserved. Reproduction in whole or in part without permission is prohibited.